为抓好中央环保督察整改、全力打好我省蓝天保卫战和治水攻坚战,广东最大规模的大气和水污染防治专项督查自6月启动以来持续进行。
省环境保护厅8月31日通报称,在8月18日至8月24日进行的第十二批次督查中,9个督查组共督查企业(单位)334家,检查发现存在环保问题企业(单位)215家,建议立案企业(单位)99家,分别占总检查企业数的64.4%、29.6%。
37例没有经过环评审批
第十二批次各督查组检查企业数量(存在问题企业数量)分别如下:广州组30家(19家),深圳组43家(23家),佛山组44家(27家),东莞组40家(28家),中山组35家(22家),江门组42家(28家),肇庆组29家(23家),清远组35家(27家),云浮组36家(18家)。其中,东莞、江门、清远、佛山被检出存在问题企业数量居前4位。
存在问题主要集中在:违反危险废物管理防治有关规定(94例)、没有经过环评审批(37例)、违反排污口设置规定(36例)、违反建设项目“三同时”制度(30例)、未建设污染处理设施(26例)、未采取措施防止排放VOCS(23例)。
有企业炉窑废气未经处理直排
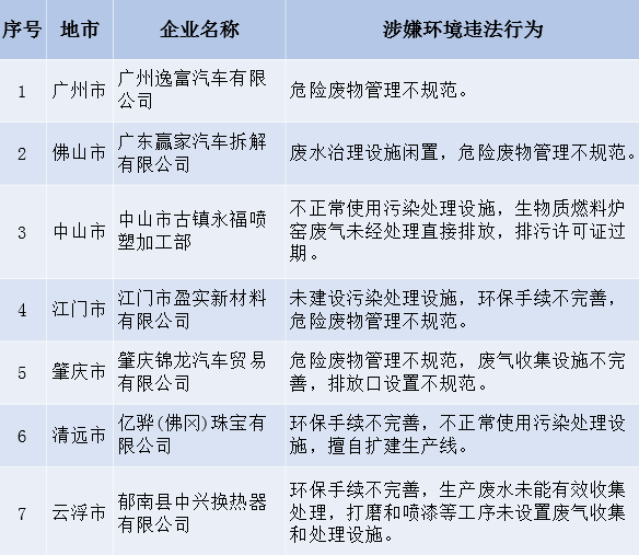
督查组在第十二批次检查中发现,部分企业环保意识薄弱,存在危险废物管理不规范、不正常使用污染处理设施等涉嫌环境违法行为。如广州逸富汽车有限公司危险废物管理不规范。位于佛山的广东赢家汽车拆解有限公司废水治理设施闲置,危险废物管理不规范。江门市盈实新材料有限公司未建设污染处理设施,环保手续不完善,危险废物管理不规范。肇庆锦龙汽车贸易有限公司危险废物管理不规范,废气收集设施不完善,排放口设置不规范。中山市古镇永福喷塑加工部不正常使用污染处理设施,生物质燃料炉窑废气未经处理直接排放,排污许可证过期。位于清远的亿骅(佛冈)珠宝有限公司环保手续不完善,不正常使用污染处理设施,擅自扩建生产线。
省环境保护厅表示,被督查地市环保部门高度重视督查组交办案件,坚持以问题为导向,积极调查处理,及时跟进整改进度。专项督查自6月启动以来截至8月24日,已立案1044宗,其中,查封扣押77宗,移送行政拘留13宗,移送涉嫌环境污染犯罪3宗,取缔关闭61宗。
第十二批次检查发现部分问题企业名单

各地行动
中 山
拆除水源区贵宾楼复绿2500平方米
按照整改方案要求,位于长江水库饮用水源一级保护区附近的怡景假日酒店贵宾楼,必须在8月底前拆除复绿。整改方案确定后,8月1日开始,相关单位正式启动了清拆行动,15天内完成了贵宾楼的拆除及垃圾清运。虽受“天鸽”台风及其他因素要求停工的影响,施工单位倒排工作节点,狠抓任务进度,于8月26日完成了2500平方米地面生态恢复工程。
惠 州
加快东江水“四个整治”
8月28日,惠州市召开东江水环境整治推进会,惠州市委书记、全市“总河长”陈奕威强调,要加强源头整治、系统整治、综合整治和依法整治,保护好东江水质。要进一步抓好农业面源、工业污染和生活污水的整治,落实禁养区“零养殖”,养殖区规范养殖。要把好建设项目环保准入关,坚决执行“三个限批”和“三个一律不批”。据会议介绍,惠州15条市级河涌整治今年将全部动工,79条市县两级河涌整治工作将于今年内基本完成。
东 莞
用新技术提升河涌生态修复能力
8月27日,东莞市委副书记、市长梁维东在东城牛山调研老围河黑臭水体整治工作时强调,要坚定不移走系统治污、科学治污之路,从宏观上做好科学规划,从微观上做好新技术应用,以经营城市的理念推进科学治污、生态治污。据悉,为消除水体黑臭问题,东城特地聘请专家团队,通过调节水生微生物环境、采用微纳米气泡技术等方式,提升了老围河水质和河涌生态修复能力。
河 源
连平县9月底前完成畜禽养殖污染整治
8月28日,河源市连平县召开畜禽养殖污染整治工作推进会,部署下一步的畜禽养殖污染整治工作。据介绍,9月底前连平县将全面完成畜禽养殖污染整治的各项任务。另外,龙川县继续推进大气污染防治工作,对涉气及燃煤锅炉等企业进行专项执法检查,加快推进省重点监管的3家涉挥发性有机物排放企业综合治理工作。淘汰“黄标车”和老旧车46辆,对施工工地全面实行了规范化管理。推进扬尘在线监控项目,预计10月底前将完成建设并投入使用。
深 圳
专项执法立案查处企业128家
深圳不断推进茅洲河流域工业污染源专项执法工作,8月1日以来,宝安区共出动15190人次,累计排查企业11059家,开展现场执法1267家,限期整改451家,立案查处128家,有效净化了茅洲河流域生态环境,进一步改善了茅洲河水环境质量。坪山区加快污水管网建设,进场施工6个污水管网建设工程,并已完成了77.4公里管网建设,完成年度任务的46.91%。另外,坪山区松子坑水厂段等7处内涝点治理已全面完成,目前正进行工程验收。
汕 尾
约谈环保整治进展滞后单位
为进一步推动环保督查整改工作,近日汕尾市召开环保整治工作约谈会,对环保整治工作进展滞后的相关单位负责人进行了约谈。会议强调,要进一步提高思想认识,坚持问题导向,下大决心、花大力气抓好市内两个黑臭水体问题以及陆河花鳗鲡自然保护区洄游通道问题,确保整改任务顺利完成。各被约谈单位主要负责人作了表态发言,将坚决按时完成整改任务。